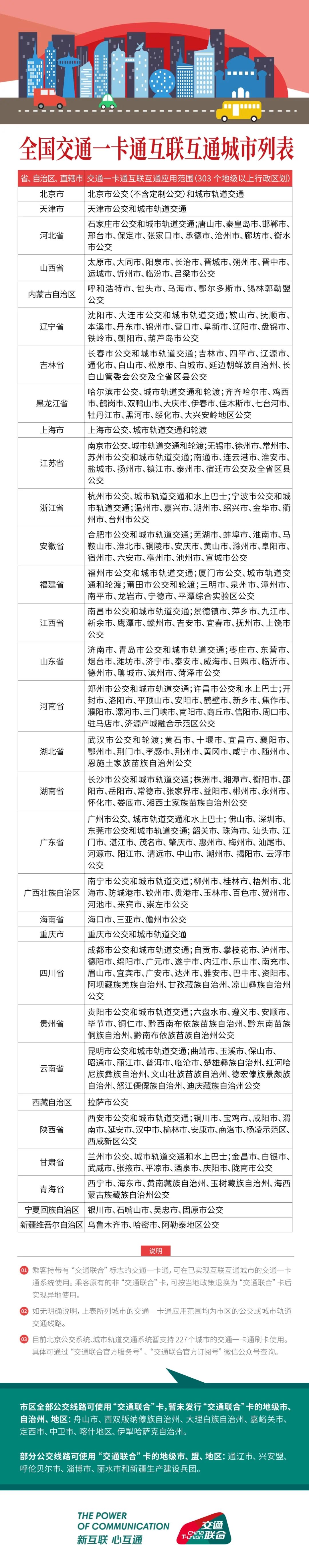
2021年1月7日,交通联合官方发布2020年全国交通一卡通互联互通最新应用范围,最新的全国交通一卡通互联互通城市列表。截至2020年12月底,全国已实现303个地级以上城市交通一卡通互联互通。
2021全国交通一卡通互联互通城市最新列表(1月7日更新)

延伸阅读
截至2020年12月底,全国已实现303个地级以上城市交通一卡通互联互通。各互联互通城市内发卡机构信息、交通方式、线路信息、服务网点、卡片发售、价格优惠、投诉和宣传渠道等内容,具体信息可通过“交通联合官方服务号”、“交通联合官方订阅号”中“信息查询”板块进行查询。
目前,由于部分地方交通一卡通互联互通尚处于联网调试的试运行阶段,还可能会在部分线路或区域出现刷卡使用不顺畅、覆盖范围不足等方面问题,希望乘客给予包容和理解。如遇问题可通过拨打12328交通运输服务监督电话或当地交通一卡通服务电话,及时反馈使用情况。
相关内容:
微信搜索或扫描文末二维码,关注【深圳之窗】微信公众号,回复关键词【乘车优惠】,获取深圳公交地铁每月乘车优惠活动最新消息。回复关键词【地铁】,获取深圳地铁票价及线路站点查询和相关最新消息。

深圳之窗 微信公众号一大波便民功能上线啦!扫面下方二维码,关注后在微信对话框中回复“ 摇号 ” 即可实时获取申请最新结果;回复“ 电费 ” 即可在线查询用电信息以及缴费!
分享到