去年12月龙岗区推出了“容缺受理”制度,受到很多办事群众的欢迎。
今年,龙岗区继续优化改革推动,“容缺受理”再升级。日前再推出188个“容缺办理”政务服务事项、592项可容缺受理材料。使群众和企业办事更加便利
什么是“容缺受理”?
“容缺受理”,即申请人提供的主要申报材料齐全且符合法定条件,但次要材料或手续有欠缺,大厅受理窗口可先予受理和办理,申请人在约定时间内补齐相应材料,审批部门充分利用“缝隙时间”,在原承诺时限内出具审批结果,做到“材料后补,效率不减”,实现项目审批“最多跑一次”和“零等待”,降低审批退件率。
新增容缺办理亮点
1、优化容缺模式,多渠道展示
在去年容缺受理的工作基础上,升级为容缺办理,新增容缺收件环节,即符合条件的申请人,在办理政务服务业务时,经申请人主动申请并签署承诺书,收件窗口先予收件登记。目前龙岗区容缺业务及可容缺材料均已在广东政务服务网展示,申请人直接点击事项即可查询容缺形式及清单。
截至11月1日,龙岗区在广东省政务服务事项管理系统共录入政务服务事项746项,其中188项支持容缺办理,可容缺材料592项。
以“龙岗区文化创意产业发展专项经费扶持(培训项目扶持)”为例,在广东政务服务网的龙岗版面输入该事项名称,点击进去查看办事指南,便可在“申请材料”这一栏看到详细的材料清单,标记有“支持容缺处理”字样的材料就表示可容缺。
2、推行“信用+政务服务”新型工作方式
龙岗区政务服务数据管理局制订了《龙岗区“信用+政务服务”工作制度》,明确政务服务“红名单”“白名单” “黑名单”的适用标准。其中对于“红名单”申请人,优先适用容缺受理。建立首席服务官制度,龙岗区政务服务数据管理局定期召开区大厅工作会议,通报各政务服务实施单位工作情况。目前,已将全区14类约284万条信用数据成功对接运用至市一窗式系统。窗口人员和政务服务实施单位审批人员可实时查看申请人信用等级,分类处理。
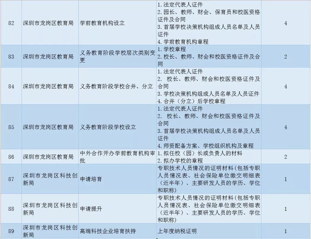
深圳龙岗区新增“容缺办理”事项清单
今年的188个“容缺办理”政务服务事项具体包括以下这些~龙岗区容缺办理事项清单






















温馨提示
1、在窗口办理时,申请容缺办理要先签署一份承诺书
2、申请了容缺办理之后,记得要在承诺的时间内补齐材料。否则会视为自动撤销申请本次业务,将停止办理。补材料时,您可以选择邮寄。
搜索或扫描下方二维码,关注【深圳之窗】微信公众号,后台回复关键词【行政服务大厅】,获取深圳各区行政服务大厅最新消息

深圳之窗 微信公众号一大波便民功能上线啦!扫面下方二维码,关注后在微信对话框中回复“ 摇号 ” 即可实时获取申请最新结果;回复“ 电费 ” 即可在线查询用电信息以及缴费!
分享到