10月31日,公众期盼已久的“粤车南下”香港政策正式公布。
详细信息:重磅!2025年10月31日“粤车南下”香港政策正式公布
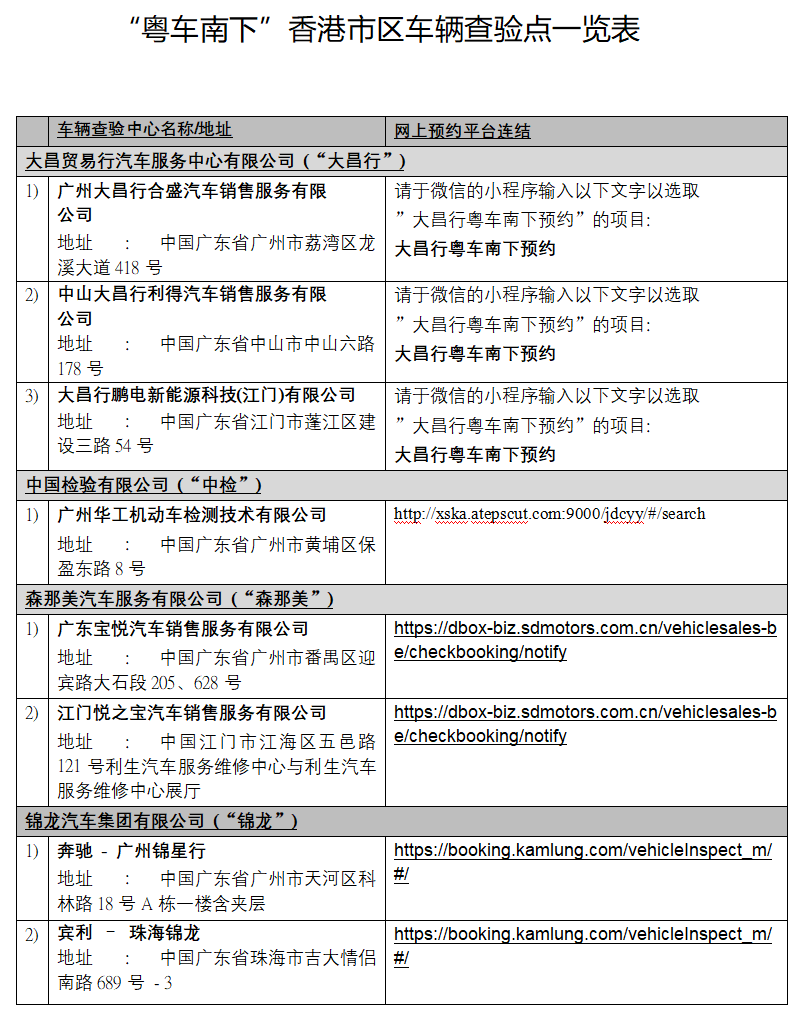
粤车南下香港市区政策办事指引
申请条件
(一)申请人:须为年满18周岁的持有中华人民共和国居民身份证的内地居民,且为广东省机动车所有人。
(二)机动车:符合条件的申请人可为本人登记持有的1辆广东省机动车申请经港珠澳大桥珠海口岸临时入出香港市区行驶的香港牌证。机动车为在广东省登记并领取有效牌证,车长小于6米且不超过8座(含驾驶人座位)的非营运小型载客汽车。
(三)备案驾驶人:每辆广东省机动车最多可以备案2名驾驶人,驾驶人备案后不得变更。驾驶人须为年满18周岁的内地居民,持有效中华人民共和国居民身份证,以及内地机动车驾驶证、香港正式驾驶执照,驾驶证准驾车型应当包括其申请的机动车类型。
申请材料
(一)车主材料
中华人民共和国居民身份证。
(二)机动车材料
1.中华人民共和国机动车登记证书;
2.中华人民共和国机动车行驶证。
(三)驾驶人材料
1.中华人民共和国居民身份证;
2.中华人民共和国机动车驾驶证;
3.香港正式驾驶执照;
4.往来港澳通行证或者因公往来香港澳门特别行政区通行证,以及有效赴香港签注等法定出入境证件。
申请流程
(一)用户注册
申请人(机动车所有人)办理广东省机动车经港珠澳大桥珠海公路口岸入出香港(以下简称“粤车南下”)业务,需要访问“粤车南下”信息管理服务系统(以下简称“粤车南下”信息系统,网址:https://ycnx.singlewindow.gd.cn)进行用户注册。
(二)初次申请
1.身份认证,登记抽签。首次办理“粤车南下”业务,申请人(机动车所有人)必须先进行身份认证,认证成功后才能办理后续的业务申请。申请人登录“粤车南下”信息系统,登记抽签。
2.提交申请,内地审核。申请人中签后提交申请材料,内地有关部门受理并进行预审核,相关数据通过网络传送给香港运输署。
3.办理港方手续。香港运输署审核并将结果告知申请人。申请人验车、购买香港车辆第三者风险保险,申办港方牌证等相关手续。
4.内地部门审核备案。内地海关、边检、交管部门审核备案。
5.预约入境香港。申请人网上向香港运输署(网址:https://www.td.gov.hk/sc/public_services/licences_and_permits/southboundtravel/stfgveiua/index.html)预约驾车进入香港的时间。获准后,可按照预约时间驾车经港珠澳大桥入出香港一次。
(三)再次申请
香港牌证有效期届满后,广东省机动车需要继续入出香港行驶的,申请人可以在香港牌证有效期届满前60日内再次提出申请。具有《广东省机动车经港珠澳大桥珠海公路口岸入出香港的管理办法》第十四条所列情形的,机动车所有人及驾驶人相关审核及备案将被限制。
申请人登陆“粤车南下”信息系统,选择“再次申请”,确认车辆后提交申请,后续流程参考初次申请流程。
(四)注销申请
已获得香港牌证的广东省机动车需改变号牌号码、发动机号码、车身颜色等,或者转移所有权,或者在广东省注销登记的,驾驶人应当将车辆提前驶离香港、返回内地,机动车所有人应当及时申请注销香港牌证。
申请人登陆“粤车南下”信息系统,选择“注销申请”,确认注销车辆和注销原因后提交申请。在确认注销前,请务必按规定将车辆驶离香港、返回内地。
咨询服务
咨询热线:020-95198
服务时间:24小时
“粤车南下”信息系统服务
服务时间:8时30分-22时30分


微信搜索或扫描下方二维码关注【深圳之窗】公众号,在聊天对话框发送【粤车南下】即可获取更多“粤车南下”政策相关信息。

深圳之窗 微信公众号一大波便民功能上线啦!扫面下方二维码,关注后在微信对话框中回复“ 摇号 ” 即可实时获取申请最新结果;回复“ 电费 ” 即可在线查询用电信息以及缴费!
分享到