10月31日,公众期盼已久的“粤车南下”香港政策正式公布。
详细信息:重磅!2025年10月31日“粤车南下”香港政策正式公布
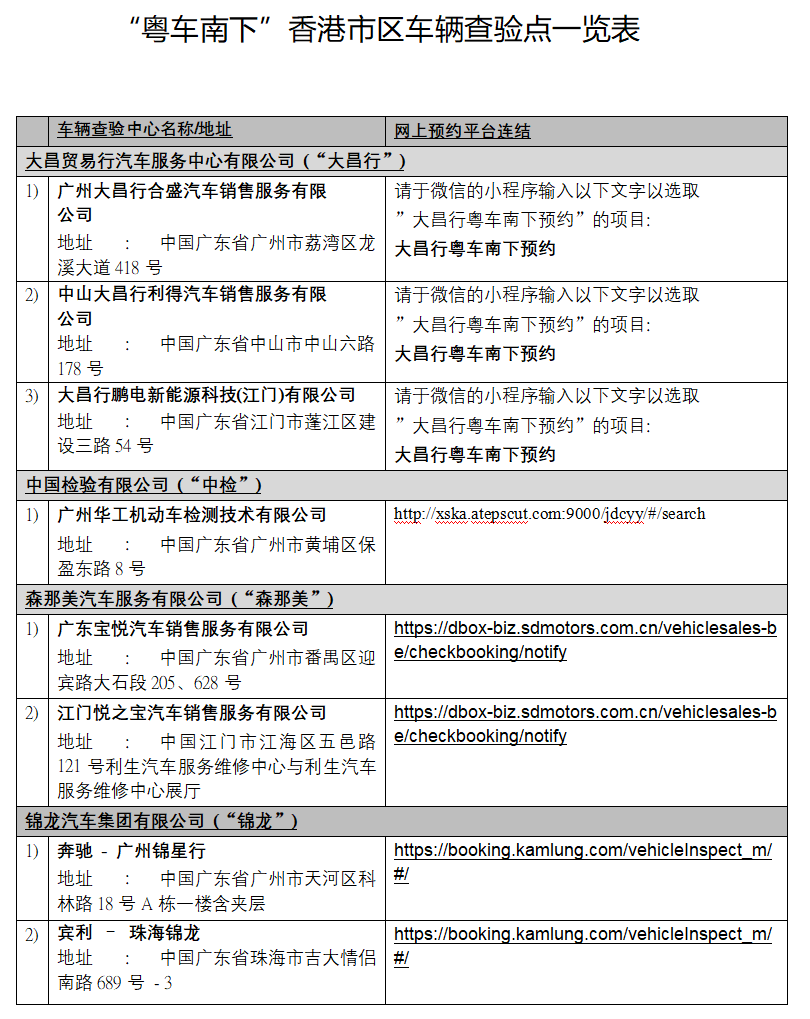
粤车南下香港市区车辆查验点

微信搜索或扫描下方二维码关注【深圳之窗】公众号,在聊天对话框发送【粤车南下】即可获取更多“粤车南下”政策相关信息。

深圳之窗 微信公众号一大波便民功能上线啦!扫面下方二维码,关注后在微信对话框中回复“ 摇号 ” 即可实时获取申请最新结果;回复“ 电费 ” 即可在线查询用电信息以及缴费!
分享到