最近很多小伙伴在后台问:“自己干个体,怎么参加失业保险?”“灵活就业人员没活干了,算失业吗?”“灵活就业人员的失业保险与企业缴纳的失业保险一样吗?”别急!最新消息来啦!
根据《广东省灵活就业人员参加失业保险办法》(粤人社规〔2025〕50号),灵活就业人员参加失业保险和申领待遇有了更明确的规定。
即使是个体户(无雇工)、依托电子商务、网络约车等新业态平台实现就业、但未与平台或机构等相关企业建立劳动关系的人员,也可通过“深圳社保”微信公众号、“深圳市社会保险基金管理局”官网、“i深圳”APP等渠道登记参加失业保险。
以上人员参加失业保险累计缴费满1年,或本人有失业保险金领取期限,在非自愿中断灵活就业的状态下就可以获得一笔重要的生活保障!
申领条件
根据《广东省灵活就业人员参加失业保险办法》,满足下列条件的失业人员,可申领失业保险待遇:
1.失业前本人已经缴纳失业保险费累计满一年,或者不满一年但本人有失业保险金领取期限的;
2.非因本人意愿中断灵活就业的;
3.已办理失业登记并有就业需求的。
领取失业保险待遇的时限计算方式为:失业保险缴费时间一至四年的,每满一年,失业保险金领取期限为一个月;四年以上的,超过四年的部分,每满半年,失业保险金领取期限增加一个月。
并且,灵活就业人员失业保险的缴费时间,是可以与企业职工失业保险参保缴费期限合并计算的哦。
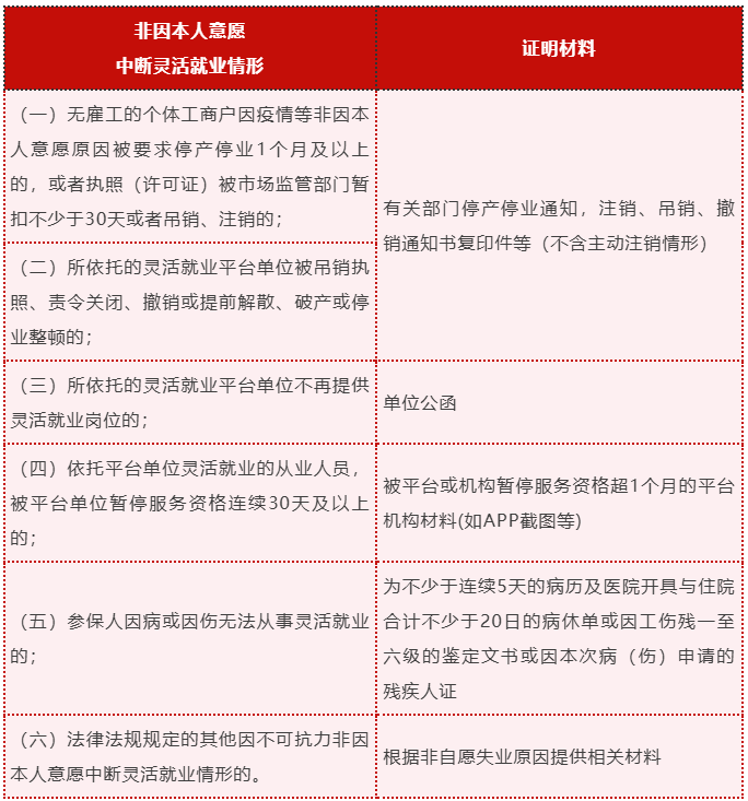
依据《广东省灵活就业人员参加失业保险办法》第十二条规定了六条“非因本人意愿中断灵活就业”情形,建议大家对照情形准备具体的申请材料~
对应情形及所需材料

申领渠道
符合非自愿中断灵活就业情形的灵活就业人员,可以凭身份证、失业登记凭证和以个体工商户或平台人员身份实际开展业务的证明(如平台APP截图),通过“深圳社保”微信公众号、“粤省事”微信小程序、广东省人力资源和社会保障厅网上服务平台线上申领失业金,或通过窗口线下办理。
常见问答
其他灵活就业人员和非全日制从业人员能参加灵活就业失业保险吗?
不可以。《广东省灵活就业人员参加失业保险办法》中的灵活就业人员,是指法定劳动年龄内,依托电子商务、网络约车、网络送餐、快递物流等新业态平台实现就业、但未与平台或机构等相关企业建立劳动关系的人员,以及无雇工的个体工商户等,未包含其他灵活就业人员和非全日制从业人员。
灵活就业失业保险是必须缴纳的吗?
不是。灵活就业参加失业保险与参加养老保险、医疗保险一样遵循自愿原则,灵活就业人员可以自由选择参加其中之一或一起参加。
灵活就业失业保险可以补缴吗?
不可以。根据《广东省灵活就业人员参加失业保险办法》第八条,灵活就业人员失业保险费不实施补缴,且灵活就业人员已缴纳的失业保险费不退费。
灵活就业人员参加失业保险的基数与费率如何确定?
灵活就业人员首次参加失业保险原则上以其参保前灵活就业十二个月的平均收入申报失业保险缴费基数,申报的缴费基数不低于深圳市最低工资标准,不高于深圳市上年度在岗职工月平均工资的三倍,并按照国家和省规定的失业保险基准费率缴纳失业保险费。
其后每年7月申报一次缴费基数,申报后本年7月至次年6月按该缴费基数缴纳失业保险费。
领取失业金期间还可以领取灵活就业补贴吗?
不可以。参加失业保险的灵活就业人员享受失业保险待遇期间,不得同时享受灵活就业人员社会保险补贴。
最后提醒:在两个及以上平台从事的灵活就业人员,其中一个或多个平台中断,灵活就业符合领取失业保险金条件,但其他平台仍可从事灵活就业的不得申领失业保险相关待遇。
微信搜索或扫描下方二维码,关注【深圳之窗】微信公众号,回复关键词【灵活参保】,获取深圳灵活就业人员参保登记办理入口及最新消息。

深圳之窗 微信公众号一大波便民功能上线啦!扫面下方二维码,关注后在微信对话框中回复“ 摇号 ” 即可实时获取申请最新结果;回复“ 电费 ” 即可在线查询用电信息以及缴费!
分享到